每经记者|吴泽鹏 舒冬妮 每经编辑|何小桃 董兴生 黄博文
2月28日,伊朗首都德黑兰发生爆炸,随后,以色列官方宣布袭击伊朗。受地区局势骤然升级影响,以色列方面宣布关闭领空,暂停所有民用航班进出港。同日,海南航空方面回应《每日经济新闻》记者称,公司已发布免费退改签政策。
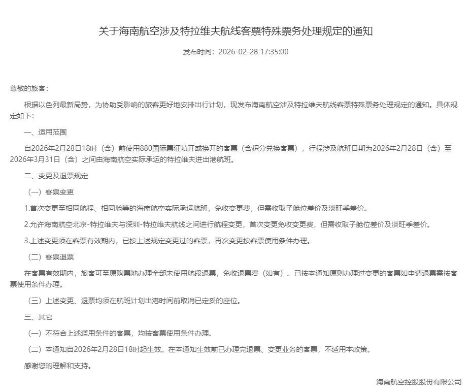
根据通知,凡在2026年2月28日18时前购票,且航班日期在2月28日至3月31日间的海南航空实际承运特拉维夫进出港航班,旅客可在航班出港前免费办理一次变更(需收取子舱位差价)或全额退票。已按规则变更过的客票再次变更或此前已办理退改的客票,按原客票使用条件执行。该政策自2月28日18时起生效。

航旅纵横航班雷达显示,伊朗领空目前已经没有民航飞机经过,德黑兰的两个主要机场已经停止航班起降。
随着以色列与伊朗之间的军事冲突升级,伊朗、以色列领空成为民航禁飞区。中国民航大学航空经济与发展研究所所长李晓津向记者表示,以色列与伊朗军事冲突对航运产生显著影响。一是双方互射导弹对民航构成直接威胁,防空导弹偏离可能误入航路,航司及民航部门需实时监测调整航路;二是两国领空全域关闭,多国航司暂停往返相关地区航班,两国民航业陷入停滞,周边国家亦受波及;三是亚欧航线绕飞导致运营压力剧增。中东空域作为“黄金捷径”,该区域关闭后,28%的跨洲航班需绕飞,航程增加1至3小时,且油价攀升,大幅提升航司运营成本,对利润率仅3%~5%的航司冲击明显。
记者|吴泽鹏 舒冬妮
编辑|何小桃 董兴生 黄博文 易启江
校对|董兴生
|每日经济新闻 nbdnews 原创文章|
未经许可禁止转载、摘编、复制及镜像等使用
1本文为《每日经济新闻》原创作品。
2 未经《每日经济新闻》授权,不得以任何方式加以使用,包括但不限于转载、摘编、复制或建立镜像等,违者必究。