每经编辑|陈柯名
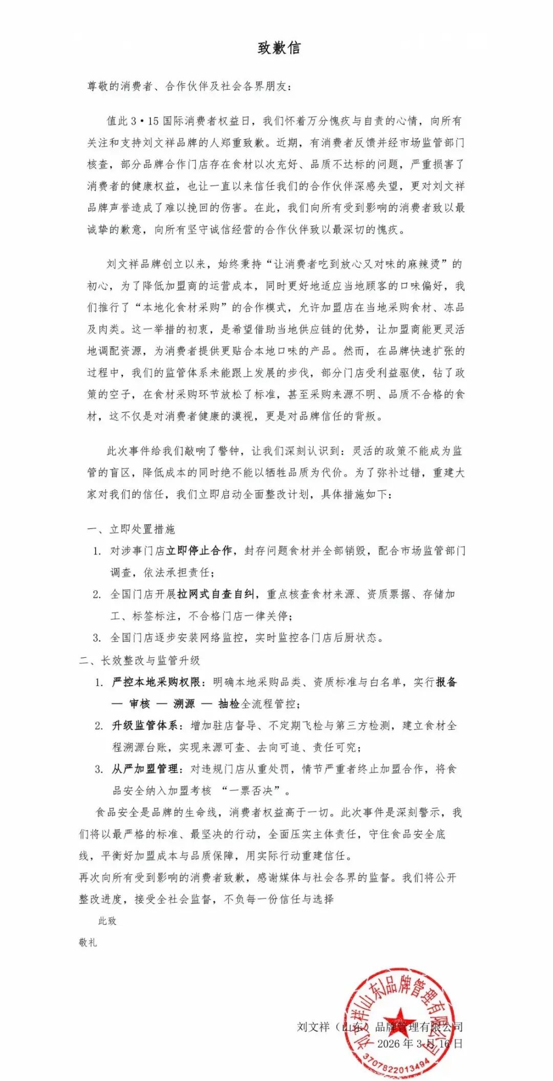
3月16日,针对多地“刘文祥麻辣烫”门店存在食材以次充好、品质不达标问题,刘文祥(山东)品牌管理有限公司发布致歉信,宣布立即启动全面整改计划,对涉事门店立即停止合作,封存问题食材并全部销毁,配合市场监管部门调查,依法承担责任;全国门店开展拉网式自查自纠,重点核查食材来源、资质票据、存储加工、标签标注,不合格门店一律关停;全国门店逐步安装网络监控,实时监控各门店后厨状态。

据此前报道,3月14日,“刘文祥鸭肉当猪肉牛肉卖”的相关话题却冲上热搜。有媒体调查后发现,多家刘文祥门店存在食材以次充好、标注混乱等问题。
据了解,福建厦门一家刘文祥门店的肥牛卷,在外卖平台标注为肥牛/牛肉,店员也宣称是牛肉,实则产品包装袋显示为鸭肉。

福建漳州一家门店同样存在违规情况。店员向顾客介绍黑椒肉柳、闽南肉羹、蚝油肉片为猪肉,肥牛卷为牛肉,但核对后厨配料表后发现,这些食材的主要原料均为鸭肉。

部分门店被指出问题后,店员口头答应会如实告知消费者,事后却继续误导新到店的顾客,整改仅停留在表面。
编辑|陈柯名 杜恒峰
校对|张锦河
封面图来源:视觉中国
每日经济新闻综合公开消息、此前报道

1本文为《每日经济新闻》原创作品。
2 未经《每日经济新闻》授权,不得以任何方式加以使用,包括但不限于转载、摘编、复制或建立镜像等,违者必究。