1月28日,海南矿业公告筹划以发行股份及支付现金购洛阳丰瑞氟业控制权并募资,因审计评估等内容未定,是否构成重大资产重组及关联交易尚不确定。公司股票1月29日起停牌,预计不超10个交易日。海南矿业坚持绿色发展理念,业务拓展至多领域,业绩稳步升。
每经编辑|张锦河
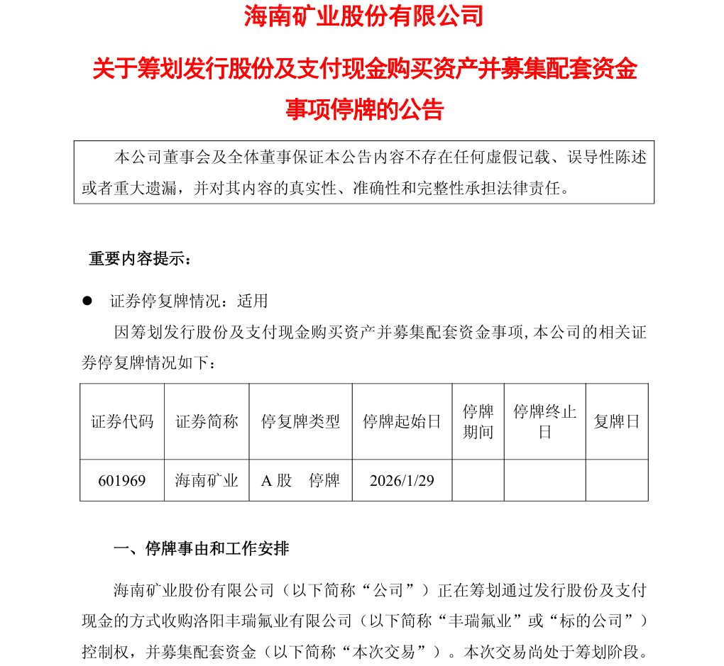
1月28日,海南矿业(601969.SH,股价12.61元,市值251.98亿元)公告称,公司正在筹划通过发行股份及支付现金的方式收购洛阳丰瑞氟业有限公司控制权,并募集配套资金。由于目前标的公司审计评估、交易金额、发行股份及支付现金比例等内容暂未确定,本次交易是否构成重大资产重组及关联交易尚未确定。公司股票自2026年1月29日起开始停牌,预计停牌时间不超过10个交易日。

洛阳丰瑞氟业有限公司成立于2007 年12 月14日,注册资本21,460.50 万元,经营范围包括有机、无机氟材料及其制品和其他化工材料的开发生产和经等。
海南矿业成立于2007年,由复星集团与海南海钢集团共同出资成立,自成立以来,海南矿业坚持“根植海南,面向全球,绿色发展,持续成长”的发展理念,业务布局从铁矿石逐步拓展至石油、天然气以及新能源产业,经营业绩与社会效益稳步提升,在2025年海南民营企业100强中位列第16位,在2024年中国冶金矿山企业50强中位列第19位。
2025年前三季度,公司实现营业收入33.60亿元,同比增长5.93%,实现归母净利润3.12亿元;经营性现金流净额提升至12.79亿元,同比上升52.65%。
截至28日A股收盘,海南矿业股价上涨7.59%。

每日经济新闻综合公开信息
免责声明:本文内容与数据仅供参考,不构成投资建议,使用前请核实。据此操作,风险自担。
1本文为《每日经济新闻》原创作品。
2 未经《每日经济新闻》授权,不得以任何方式加以使用,包括但不限于转载、摘编、复制或建立镜像等,违者必究。