北方长龙拟现金收购顺义科技51%股份,预计构成重大资产重组。顺义科技为智能控制技术领域的高新企业,兼具军工与民用属性,此前曾被慈星股份筹划收购未果。北方长龙12个月内两度启动并购,或为破解盈利焦虑,其业绩受军方采购订单影响波动较大。此次并购旨在实现业务互补,但交易尚处筹划阶段,整合效果及长期增长动力仍待观察。
每经记者|张文瑜 每经编辑|贺娟娟
日前,北方长龙(301357)披露公告称,公司拟以支付现金方式购买沈阳顺义科技股份有限公司(简称:顺义科技)51%股份。本次交易预计构成重大资产重组。
如本次交易能顺利完成,顺义科技将成为公司的控股子公司。
顺义科技是一家以智能控制技术为核心的高新技术企业,长期聚焦于健康管理系统、智能检测设备、模拟仿真设备、维修保障设备及智能控制系统五大领域,公司兼具军工与民用属性。
值得关注的是,标的公司此前就已进入资本市场视线。2025年,慈星股份(300307)曾筹划收购其75%股份,但该交易于当年8月终止。
而北方长龙自身也在半年前刚刚终止一项收购计划,再次并购的背后,或是北方长龙亟待破解的成长焦虑。
北方长龙向《每日经济新闻》记者表示,当前军工行业正处于高质量发展的关键阶段,政策支持力度持续加大,在此背景下,通过并购实现资源整合、产业链延伸成为军工企业扩大规模、增强竞争力的重要路径。
根据北方长龙公告,其拟以支付现金方式购买顺义科技51%的股份,实现对顺义科技的控股。本次交易预计构成重大资产重组。
截至双方签署协议,顺义科技共有10个股东,包括李英顺、赵建喆、王德彪、杭州雅琪格投资管理合伙企业(有限合伙)(简称:杭州雅琪格)等,均为本次交易初步确定的交易对象,具体交易比例将另行协商确定。

来源:北方长龙公告
其中,李英顺目前持有顺义科技54.34%的股份,为顺义科技实控人、董事长兼总经理;王德彪持有顺义科技1.56%的股份,为顺义科技的董事兼副总经理;杭州雅琪格为顺义科技的员工持股平台,持有顺义科技6.42%的股份,李英顺担任其执行事务合伙人。
值得关注的是,这也是北方长龙12月内第二次启动资产重组。
2025年5月,北方长龙计划通过发行股份及支付现金的方式收购河南众晟复合材料有限公司(以下简称“河南众晟”)控股权,并同步募集配套资金。
公开资料显示,河南众晟为复合材料企业,产品主要应用于新能源领域,客户多为行业头部客户,国内合作方包括比亚迪、宁德时代、青岛海信日立等。该交易一度被视作北方长龙依托军用技术积累向民用市场拓展的关键举措。
但两个月后,上述收购计划终止。北方长龙解释称,因市场环境及标的公司的业务运行情况较本次交易筹划初期已发生一定变化,且标的企业财务内控规范等方面与上市公司要求仍存在一定差距,基于审慎性考虑,决定终止本次重组事项。
时隔半年,北方长龙再度启动并购。
此次收购标的顺义科技成立于2012年,是一家以智能控制技术为核心,聚焦智能高端制造的国家高新技术企业,长期深耕健康管理系统、智能检测设备、模拟仿真设备、维修保障设备、智能控制系统五大产品领域的研制、生产及销售。
这也并非顺义科技首次被上市公司看中。
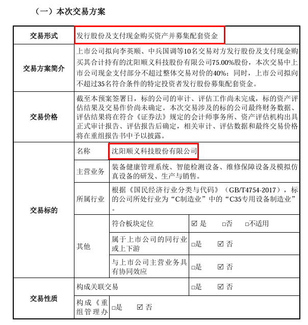
2025年5月,国内横机行业龙头慈星股份公告称拟收购顺义科技并停牌。6月初,其发布重组预案,慈星股份拟向李英顺、中兵国调等10名交易对方发行股份及支付现金购买其合计持有的顺义科技75%股权,并募集配套资金。

来源:慈星股份公告
预案显示,顺义科技参与多个装备全系统智能检测与健康管理设备、健康管理模块等产品的研制,积极布局国防科技领域,并逐步扩展工业、石化、电力等民用领域。本次交易将资产注入上市公司,有助于提高上市公司的科技含量与资产质量,增强上市公司抗风险能力。
但同年8月,慈星股份披露公告称,经进行多轮协商和谈判后,因与本次交易的部分交易对方就部分商业条款未达成一致意见,终止本次重组事项。
对于并购标的而言,投身上市公司往往意味着获得资本加持、拓宽业务空间,同时也是一种绕过IPO审核流程的“曲线上市”路径。
据《每日经济新闻》记者了解,2024年5月,顺义科技在辽宁证监局办理辅导备案登记,拟首次公开发行股票并上市,辅导券商为长江证券承销保荐有限公司。
这意味着,即便不被上市公司收购,顺义科技也已铺开了独立上市的计划。
12个月内,连续两次启动重大资产重组,背后或是北方长龙亟待破解的盈利焦虑。
作为陕西军工复合材料“小巨人”企业,北方长龙2023年4月在创业板挂牌,但从业绩层面来看,上市后其盈利能力日渐式微。
2023年公司营业收入为1.35亿元,同比下滑46.09%;归母净利润1154万元,同比下降85.61%。2024年,其业绩进一步探底,净利润陷入亏损,全年营收勉强维持在亿元关口,游走于监管风险预警线边缘。
记者注意到,因保荐北方长龙项目上市当年即亏损,保荐机构广发证券还于2025年1月被证监会出具警示函。
2025年上半年,其仍处于亏损状态,但营业收入及归母净利润同比收窄。直到2025年三季度,北方长龙的业绩才堪堪迎来回转。
前三季度,北方长龙实现营收1.22亿元,同比增长159.21%;归母净利润1128.85万元,同比实现扭亏为盈。其中,第三季度实现营收5685.69万元,同比增长803.14%;单季实现归母净利润1238.21万元。

来源:北方长龙公告
其也在公告中表明,营收增加源于“根据客户排产计划,本期产品安装验收增加”。
上市仅仅两年业绩波动便如此大,主要原因在于其业务结构的单一性。北方长龙产品高度集中于军品市场,深度依赖军方采购订单。其业绩表现主要依赖军方采购订单,订单受国防预算、装备更新周期等政策因素影响显著,自身调节能力较弱。
这也迫使北方长龙必须寻求突破,拓展业务线、注入新的增长动力。
如此前计划收购河南众晟,被视作通过外延式并购“止血”与补充业绩的尝试,但该交易最终未能落地。
2025年三季度的业绩回暖,为其争取了宝贵的喘息窗口,中长期来看,如何平抑军工订单周期波动、培育新的增长点,仍是悬在这家“小巨人”头顶的待解之题。
北方长龙再次将筹码押在了并购上。
其向每经记者表示,公司在军品领域深耕多年,拥有一定的客户基础与技术积累,同时也正面临产品结构升级与市场拓展的发展需求。“此次并购是践行其‘深耕军工、协同发展’战略的关键步骤,旨在通过资源整合突破当前瓶颈,构建多元化、综合型的产业格局。选择顺义科技主要考量为双方产业协同性、标的公司科技属性等要素。”
具体来看,两家公司同属军工板块,但产品线各有侧重,在业务与市场资源上具备整合潜力。
若交易完成,北方长龙有望实现两重突破:其一,业务线将从现有的车辆配套硬件,向附加值更高的智能诊断、健康管理、模拟训练等软件与服务板块延伸,提升产业链地位;其二,顺义科技“军民融合”的属性,有助于上市公司平抑纯军品订单的周期波动,开拓更具潜力的民品市场,从而优化收入结构,增强抗风险能力。
从财务角度看,收购一个盈利基础尚可的标的,对北方长龙业绩的增厚效应最为直接。
尽管北方长龙暂未披露收购标的的业绩,但根据慈星股份此前披露的数据,顺义科技2023年度、2024年度和2025年1-3 月,顺义科技营业收入分别为28392.30万元、22455.18万元和284.11万元,净利润分别为2771.60万元、5487.97万元和-1177.69万元。

来源:慈星股份公告
其2023年度、2024年度营收和净利润均保持一定规模,虽2025年首季出现亏损,但整体盈利基础仍相对稳健。若整合顺利,标的公司的贡献有望在短期内提升上市公司整体经营水平。
“军品交付具有明显的季节性特点,公司看好顺义科技未来成长性。”北方长龙向记者表示,本次交易完成后,顺义科技将纳入上市公司合并报表范围,具体提升幅度有待顺义科技后续业绩表现及双方产业协同推进情况。
但并购仅仅是第一步。北方长龙也在公告中表示,本次交易尚处于筹划阶段,交易各方仅签署了意向性协议。公司将尽快组织独立财务顾问、审计机构等中介机构开展尽职调查。
交易能否最终落定、两家公司在企业文化与管理上的整合能否顺畅、技术及市场资源能否实现真正协同,都将决定这次“输血”能否转化为持续的“造血”能力。
对于北方长龙而言,收购一家公司或许能解一时之渴,但如何从根本上构建穿越军工行业周期的、多元而坚韧的增长动力,仍是其需要回答的长期命题。
本文不构成任何投资建议,投资者据此操作,风险自担。
封面图片来源:VCG111600208415
1本文为《每日经济新闻》原创作品。
2 未经《每日经济新闻》授权,不得以任何方式加以使用,包括但不限于转载、摘编、复制或建立镜像等,违者必究。