每日经济新闻

    全球首个CDK2/4/6抑制剂获批上市,用于乳腺癌治疗;又一款国产流感药物获批,不可用于流感并发症|掘金创新药

    2025-12-17 14:35

    12月8日至12日,医药生物指数微跌。中邮证券看好国内创新药产业长期趋势。上周,君赛生物递表港交所,公司GC101针对PD-1抗体治疗失败的晚期黑色素瘤的临床试验已进入关键II期,预计2026年提交生物制品许可申请。上周国家药监局披露96条临床试验信息,8款创新药获批。值得一提的是,全球首个CDK2/4/6抑制剂库莫西利及国产流感新药玛帕西沙韦获批上市。

    每经记者|金喆    每经编辑|魏官红    

    ""

    资本眼

    一周行情

    12月8日至12月12日,医药生物指数下跌0.29%,跑赢上证指数0.05个百分点。创新药(BK1106)周内下跌1.46%;恒生医疗保健业指数(HSCICH)周内下跌2.26%;港股创新药ETF(513120)周内下跌2.18%。

    一周点评

    上周A股和H股医药板块跑输大盘,在申万31个一级子行业中周涨跌幅排名为第17位;在恒生12个一级子行业中周涨跌幅排名为第11位。

    创新药依然是板块投资主线。今年下半年以来,国内的BD(商务拓展)出海交易虽有短暂真空,但仍在持续,近段时间也有多个交易诞生。中邮证券认为,跨国制药企业的购买行为系对国内创新药公司创新研发实力的背书与认可。进一步来看,其认为系中国创新药产业链能力、管线数量和质量、研发效率在全球的强大竞争优势催生出的结果,坚定看好长期的产业趋势。

    一周新股动向

    实体瘤细胞治疗企业君赛生物递表港交所 首款产品预计明年申报上市

    12月10日,君赛生物向港交所主板递交上市申请,中信证券为独家保荐人。君赛生物成立于2019年,主要研发方向是针对最常见或最具挑战的实体肿瘤,集中于安全、有效、可及且可负担的免疫细胞疗法。

    目前,君赛生物没有商业化产品获批,2023年至2025年上半年,公司累计亏损超3.5亿元。研发管线中,GC101是全球首款无需高强度清淋化疗和IL-2给药的肿瘤浸润淋巴细胞(TIL)疗法。

    TIL疗法通过从患者自体肿瘤组织中提取肿瘤浸润淋巴细胞,经体外扩增和修复后回输体内,发挥抗肿瘤作用。临床试验数据显示,单次给药,TIL疗法能够为多种晚期实体瘤患者带来深度且持久的临床获益,部分患者甚至有望实现治愈。

    目前,GC101针对PD-1抗体治疗失败的晚期黑色素瘤的临床试验已进入关键II期,预计2026年提交生物制品许可申请;用于治疗非小细胞肺癌的临床管线目前处于Ib期临床。

    创新眼

    一周临床试验动向

    根据医药魔方提供的数据,12月8日至12月12日,国家药品监督管理局药品审评中心共披露96条临床试验登记信息,其中30条为处于临床试验II期及以上的创新药新登记临床试验信息。

    ""

    数据来源:医药魔方

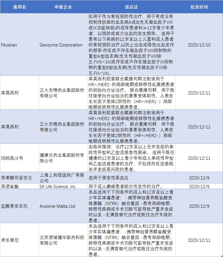
    上周,有8款创新药获批。

    ""

    数据来源:医药魔方

    前沿洞察

    全球首个CDK2/4/6抑制剂获批上市,用于乳腺癌治疗

    12月11日,国家药监局官网显示,正大天晴1类新药库莫西利获批上市,联合氟维司群,用于既往接受内分泌经治的激素受体(HR)阳性、人表皮生长因子受体2(HER2)阴性的局部晚期或转移性乳腺癌患者。

    乳腺癌是中国女性最常见的恶性肿瘤之一,《2024中国临床肿瘤学会(CSCO)乳腺癌指南》等权威指南,均推荐CDK4/6抑制剂联合内分泌治疗作为HR+/HER2-晚期乳腺癌的一线方案。

    根据IQVIA MIDAS最新数据,2024年,CDK4/6抑制剂于全球范围内的销售额约为147.77亿美元。另据Evalute Pharma及多家机构预测,CDK4/6抑制剂在早期乳腺癌适应证的推动下,全球市场规模预计提升约240亿美元。

    然而,耐药问题是CDK4/6临床应用的重要挑战。真实世界数据显示,约20%的HR+乳腺癌患者对内分泌治疗存在原发耐药,另外30%~40%患者在接受内分泌联合CDK4/6抑制剂治疗后会出现继发性耐药。

    库莫西利作为一种新型周期蛋白依赖性激酶2、4和6(CDK2/4/6)抑制剂,对CDK2、CDK4、CDK6激酶有不同程度的抑制效果,尤其对CDK4激酶抑制能力较强,有望解决当前CDK4/6抑制剂的耐药难题。

    在2024年CSCO学术年会上,正大天晴以口头报告的形式公布了库莫西利在针对内分泌经治的HR+/HER2-晚期乳腺癌III期临床(TQB3616-III-01)的研究结果。数据显示,试验组库莫西利联合氟维司群的中位PFS为16.62个月,较对照组PFS延长9.16个月;库莫西利联合治疗将疾病进展/死亡风险降低64%(HR=0.36,P<0.0001)。

    这也是库莫西利迄今为止最新的研究数据。除了晚期内分泌经治人群,今年7月,库莫西利的第2项适应证的上市申请也已获得受理,用于HR+/HER2-的局部晚期或转移性乳腺癌患者的初始内分泌治疗。

    又一款国产流感新药获批上市,来自健康元

    12月11日,健康元宣布,1类创新药玛帕西沙韦(TG-1000胶囊)获国家药监局批准上市,适用于既往健康的12岁及以上青少年和成人单纯性甲型和乙型流感患者的治疗,不包括存在流感相关并发症高风险患者。

    玛帕西沙韦为创新抗流感1类新药,是一种新型帽依赖性核酸内切酶抑制剂,最早由太景医药研发。2023年3月,太景医药授予健康元该药的知识产权许可以独家研发、生产、销售、许诺销售玛帕西沙韦。

    在一项III期临床研究中,玛帕西沙韦组与安慰剂组所有流感症状缓解的中位时间分别为60.9小时和87.9小时,显示达到主要疗效指标并具有统计学差异。针对乙型流感患者,该药治疗组所有流感症状缓解中位时间较安慰剂组缩短31小时。

    一项对青少年流感患者的III期临床研究中,玛帕西沙韦组较安慰剂组的所有流感症状缓解中位时间缩短61.0小时。

    医药魔方数据显示,目前国内已有6款甲流或乙流药物获批上市,除了新增的玛帕西沙韦,还包括奥司他韦、玛巴洛沙韦、玛舒拉沙韦、昂拉地韦和玛硒洛沙韦。其中,奥司他韦已参加药品集采。

    医药观察

    中标企业频频弃标 大型医疗设备采购有何难言之隐?

    好不容易才中标的项目,企业为何选择弃标?

    今年5月,安徽省卫健委公示一则核磁共振成像系统(MR)采购公告,此后3个月7次修改招标文件,终于敲定中标结果后,中标企业却又主动弃标——近日,安徽省县域医共体MR采购项目的波折,揭开了医疗设备采购领域的难言之隐。

    据《每日经济新闻》记者不完全统计,2025年以来,国内医疗设备招标市场上,中标商主动弃标的案例屡见不鲜,比起中标数月后弃标,更常见的情形是“闪电式”弃标,比如全球知名品牌GE医疗(美国通用电气医疗),在四川省马尔康市医院,中标3天后就宣布弃标。

    明明生意不容易做,企业为何放过已经到手的项目?近日,《每日经济新闻》记者围绕此次招标项目展开调查,独家采访招标项目负责人、头部厂商员工及相关方,发现在医疗设备领域,此类弃标案例逐年增加,背后交织着低价恶意竞争、倾向性招标、职业“质疑”频发等多重矛盾。

    ""


    版权声明

    1本文为《每日经济新闻》原创作品。

    2 未经《每日经济新闻》授权,不得以任何方式加以使用,包括但不限于转载、摘编、复制或建立镜像等,违者必究。

    上一篇

    医疗ETF(159828)涨超2.1%,创新器械与制药装备或迎周期拐点

    下一篇

    硬科技资产持续吸金,港股通科技ETF(159262)连续11日获抢筹



    分享成功
    每日经济新闻客户端
    一款点开就不想离开的财经APP 免费下载体验