近日北京楼市二手房“保价联盟”引关注,海淀柳浪家园业主发信呼吁守住房价底线,但实际成交价多低于保价目标,不少业主已调低价格。距其4公里外的橡树湾项目业主也发信倡议理性挂牌、合理议价。购房者认为“保价联盟”利好周边出货,专家称“价格联盟”用处不大。数据显示,今年前11月北京新房、二手房价格均下降。
每经记者|陈梦妤 每经编辑|魏文艺
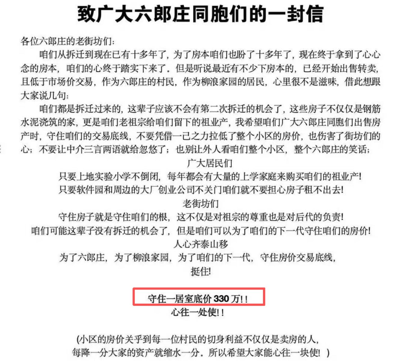
“守住一居室330万元!”
这几天,北京楼市的二手房“保价联盟”闹得沸沸扬扬。根据《每日经济新闻》记者(以下简称每经记者)获取到的信息,《致广大六郎庄同胞们的一封信》(涉及海淀区柳浪家园项目)这样写道:“最近听说有不少下房本的,已经开始出售转卖,且低于市场价交易”,并表示“为了下一代守住房价,守住房价交易底线”。业主们疑似组建起“保价联盟”。

不过每经记者注意到,有中介发布消息称,柳浪家园47平方米开间直接报价290万元,46平方米一居室则报价310万元,均未达到330万元。
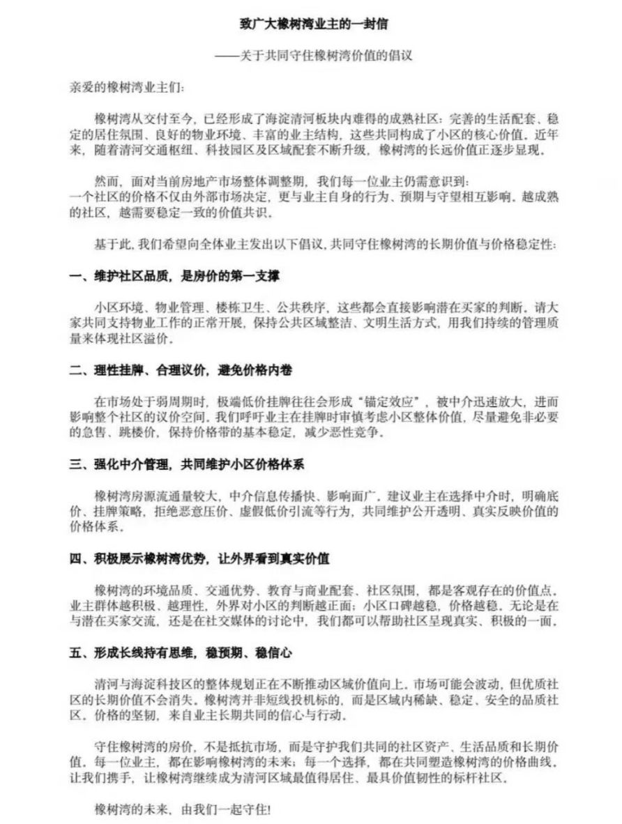
而该片区另一个项目橡树湾的倡议书则显示:“呼吁业主在挂牌时审慎考虑小区整体价值,尽量避免非必要的急售、跳楼价,保持价格带的基本稳定。”不过,该倡议书中没有提及具体价格。
柳浪家园位于北京市海淀区上地板块,是六郎庄村的重点回迁安置项目。小区分北里、南里、东里等多个区域,拥有数千套房源,部分楼栋因历史遗留问题一直未完成首次登记,影响房本办理进度。
作为回迁房,柳浪家园价格低于周边不少商品房,近一年成交活跃度较高。贝壳找房显示,目前北里二手房源挂牌均价为7.4万元/平方米,共有34套房源在售;南里二手房源挂牌均价约7.2万元/平方米,约35套房在售;东里挂牌均价较高,为8万元/平方米,11套在售。仅11月,柳浪家园北里看房人数就有180人,比10月增长26%。
《致广大六郎庄同胞们的一封信》内容显示:“只要上地实验小学不倒闭,每年都会有大量上学家庭来买房;只要软件园和周边的大厂、创业公司不关门,咱们就不要担心房子租不出去……咱们可能这辈子没有拆迁机会了,但是咱们可以为了下一代守住房价。”
有长期关注上地板块的购房者向每经记者表示,柳浪家园近期大量下房本,卖房的业主确实较多。每个业主的利益诉求不一样,有些人为了尽快拿到房款,着急出售,所以价格上有所让步。
每经记者梳理发现,从10月以来的成交情况看,柳浪家园47平方米户型(含开间、一居室)总价最低已至275万元,单价5.85万元/平方米左右;该面积段成交房源的总价大部分都低于这次业主们希望保价的330万元。
在第三方中介平台,尽管柳浪家园47平方米户型的挂牌价普遍高于330万元,但不少业主这两个月已纷纷调低了价格。据贝壳找房,挂牌价相对较高的东里,一套47平方米房源的价格,9月是410万元,12月则调降至385万元;北里一套47平方米房源,挂牌价从7月的432万元调降到了365万元,12月以来就调整了4次;南里的46平方米房源挂牌价,则从8月的380万元调降到了如今的325万元。
“这就是上地实验小学树村校区的占坑房源,类似户型还有好几套,随时都可以看房,业主不在,但都做了委托,给了钥匙。”该片区中介人士向每经记者介绍,暂时没有要涨价(的迹象)。
相比之下,距离柳浪家园约4公里开外的橡树湾项目则要理性一些。《致广大橡树湾业主的一封信》中列出了“维护社区品质是房价的第一支撑”“理性挂牌、合理议价,避免价格内卷”“强化中介管理,共同维护校区价格体系”等五条倡议,希望守住橡树湾房价。

每经记者查询发现,橡树湾五期146平方米房源2023年可以卖到2323万元,单价约15.8万元/平方米;而今年11月成交的一套144平方米房源,总价只有1470万元,单价约10.2万元/平方米。
从目前的挂牌情况看,每经记者查询贝壳找房信息发现,橡树湾五期二手房源的挂牌单价多在10万元~13万元/平方米区间。其中,有一套206平方米的户型,挂牌单价已跌破10万元/平方米。

图片来源:贝壳找房
《致广大橡树湾业主的一封信》显示:“在市场处于弱周期时,极端低价挂牌往往会形成锚定效应,被中介迅速放大,影响整个社区的溢价空间。建议业主在选择中介时,明确底价、挂牌策略,拒绝恶意压价、虚假低价引流等行为。”
“我觉得这种‘保价联盟’其实利好周边小区出货。”前述购房者认为。而此前上海某学区房小区部分业主提出“保价”时,有项目营销负责人向每经记者表示,“价格联盟”这种做法实际上用处不大,只要有人急卖,联盟就会被击破。

图片来源:贝壳找房
其实对橡树湾五期来说,出现这种情况,还有一个重要原因——周边高端新盘的批量供应和价格挤压。距离该项目1公里左右的建发海晏,在售均价13.6万元/平方米,主力户型为183~265平方米四居;在售均价13.88万元/平方米的臻云,主力户型139~229平方米。据此看,两者不论是目标客群还是主力户型,都与橡树湾五期有一定重合;而且两个新盘均为北京新规盘,在得房率、层高、户型设计等方面更有优势。

图片来源:中指云
中指云数据显示,今年1~11月,北京二手房均价约6.5万元/平方米,环比下降1.44%,同比下降6.08%,价格中位数约5.9万元/平方米。
新房方面,根据北京市统计局12月16日最新数据,1~11月,全市新建商品房销售面积894.8万平方米,同比下降4.6%。另据中指研究院统计,1~11月,北京商品住宅项目销售业绩TOP10项目网签金额合计550.70亿元,排名前四的项目均位于海淀区,其中就包括建发海晏。
免责声明:本文内容与数据仅供参考,不构成投资建议,使用前请核实。据此操作,风险自担。
封面图片来源:每日经济新闻资料图
1本文为《每日经济新闻》原创作品。
2 未经《每日经济新闻》授权,不得以任何方式加以使用,包括但不限于转载、摘编、复制或建立镜像等,违者必究。