每经记者|蔡鼎 每经编辑|张锦河 黄胜
广和通(SZ300638,股价26.05元,市值234.3亿元)3月24日晚间公告称,公司正在筹划以现金方式购买深圳市航盛电子股份有限公司(以下简称“航盛电子”)控制权,交易价格及收购比例待进一步论证和协商。本次交易完成后,航盛电子将成为公司控股子公司。
据公告,经初步测算,本次交易预计将构成重大资产重组及港交所相关规则下的“主要交易”。不过,本次交易拟采用现金方式,不涉及公司发行股份,不构成关联交易,也不会导致上市公司控制权的变更。需要指出的是,本次筹划事项公司股票不停牌,广和通将根据相关事项的进展情况,分阶段及时履行信息披露义务。

图片来源:广和通公告
标的成立超32年,曾谋求独立上市
广和通称,本次交易尚处于筹划阶段,交易各方尚未签署任何相关协议,具体交易方案仍需进一步论证和协商,尚需履行公司、标的公司及交易对方必要的内外部相关决策、审批程序。同时,本次交易尚存在较大不确定性。
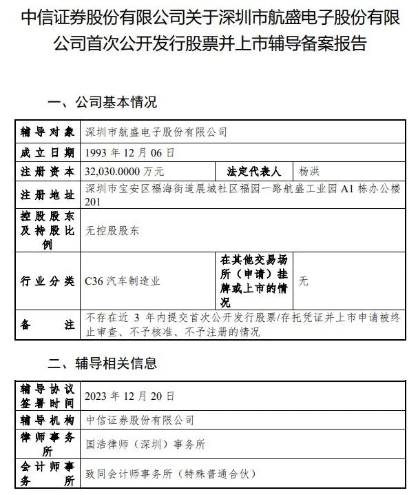
公告显示,航盛电子成立于1993年12月6日,注册资本约3.2亿元,法定代表人为杨洪,注册地址位于深圳市宝安区福海街道,企业类型为“股份有限公司”。标的的经营范围包括研制开发、生产和销售汽车电子类系列产品、变频调速装置系列产品、仪器仪表等。
《每日经济新闻》记者(下称“每经记者”)注意到,航盛电子是中国汽车电子行业的龙头企业之一,产品阵容覆盖智能座舱、智能网联、辅助驾驶(ADAS)、新能源及控制电子等。作为Tier 1(一级供应商),航盛电子已经进入了日产、丰田、本田、大众、福特、Stellantis集团等国际车企,以及国内几乎所有主流车企(如东风、吉利等)的全球供货体系,市场覆盖率极高。
还需要指出的是,航盛电子此前一直在谋求独立上市。2023年12月,中信证券曾与航盛电子签署了辅导协议,并向深圳证监局报送了IPO(首次公开发行)股票并上市的辅导备案申请。整个2024年上半年,中信证券、致同会计师事务所等机构一直在对其进行密集的IPO辅导和财务核查。

图片来源:中信证券
而此次广和通收购其控制权,意味着航盛电子大概率放弃了独立IPO的路径,转而通过被上市公司并购的方式实现资产证券化。
广和通2024年曾1.5亿美元出售车载前装无线通信模组海外业务
对于本次交易对上市公司的影响,广和通称,上市公司已深耕车载无线通信模组多年,通过整合下游企业,有望实现从车载通信模组供应商向全栈式汽车电子解决方案提供商的转型。
“本次交易完成后,航盛电子将成为公司的控股子公司,上市公司与标的公司将进行深度融合和协同,上市公司的业务规模将得到提升,将切实提高上市公司的持续经营能力和持续发展能力,符合上市公司和全体股东的利益。”广和通补充称。
不过,广和通同时披露称,本次交易尚处于筹划阶段,目前交易各方尚未签署任何相关协议,具体交易方案仍需进一步论证和沟通协商,本次交易各方最终能否就本次交易达成一致意见并签署相关协议存在重大不确定性。
广和通作为无线通信模组提供商,近年来在车载业务上的战略调整非常剧烈,这次收购是其战略闭环的重要一步。例如,2024年7月,为了应对复杂的国际市场环境,广和通以1.5亿美元的价格,将其持有的车载前装无线通信模组海外业务(锐凌无线,即Rolling Wireless等资产)出售给了欧洲企业EUROPASOLAR S.àr.l.。
广和通原本提供的是底层的“通信模组”。如收购航盛电子顺利,广和通或将直接跃升为具备完整“智能座舱+智能驾驶+网联系统”交付能力的整车Tier 1供应商。
记者|蔡鼎
编辑|张锦河 黄胜 杜波
校对|金冥羽
封面图来源:视觉中国
|每日经济新闻 nbdnews 原创文章|
未经许可禁止转载、摘编、复制及镜像等使用
1本文为《每日经济新闻》原创作品。
2 未经《每日经济新闻》授权,不得以任何方式加以使用,包括但不限于转载、摘编、复制或建立镜像等,违者必究。