每经编辑|张锦河 向江林
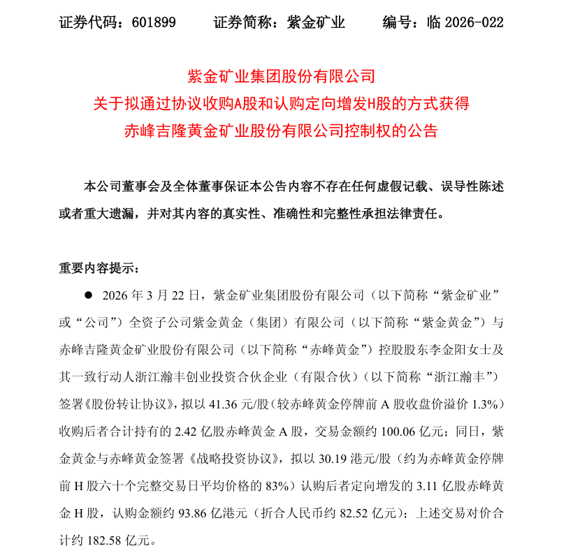
3月23日,紫金矿业(601899,股价31.65元,市值8415.7亿元)公告,3月22日,公司全资子公司紫金黄金与赤峰黄金控股股东李金阳女士及其一致行动人浙江瀚丰签署《股份转让协议》,拟以人民币41.36元/股(较赤峰黄金停牌前A股收盘价溢价1.3%)收购后者合计持有的2.42亿股赤峰黄金A股,交易金额约人民币100.06亿元;同日,紫金黄金与赤峰黄金签署《战略投资协议》,拟以30.19港元/股(约为赤峰黄金停牌前H股六十个完整交易日平均价格的83%)认购后者定向增发的3.11亿股赤峰黄金H股,认购金额约93.86亿港元(折合人民币约82.52亿元);上述交易对价合计约人民币182.58亿元。
交易完成后,公司全资子公司合计将持有赤峰黄金571,661,877股,约占其增发完成后总股份数的25.85%。公司将取得赤峰黄金控制权,并实现对其财务并表。

赤峰黄金早间公告,3月22日,公司控股股东、实际控制人李金阳及其一致行动人浙江瀚丰创业投资合伙企业(有限合伙)与紫金矿业集团股份有限公司全资子公司紫金黄金(集团)有限公司(简称“紫金黄金”)签署了《关于赤峰吉隆黄金矿业股份有限公司的股份转让协议》,李金阳及其一致行动人拟将所持合计2.42亿股无限售流通股全部转让予紫金黄金;3月22日,经公司董事会批准,公司与紫金黄金签署了《战略投资协议》,公司拟以30.19港元/股的价格向紫金黄金发行3.11亿股H股普通股。
公司控股股东将由李金阳变更为紫金黄金,公司实际控制人将由李金阳变更为上杭县财政局。经公司申请,公司股票将于3月23日(星期一)开市起复牌。

此外,赤峰黄金在港交所发布公告,宣布公司与紫金黄金订立股份转让协议。公告显示,赤峰黄金有条件同意出售合共241,925,746股A股,紫金黄金则有条件同意收购该部分股份。此次转让的股份占赤峰黄金本公告日期及紧接股份转让及建议投资完成前已发行股本总额的约12.73%。

与此同时,赤峰黄金与紫金黄金同步订立战略投资协议,紫金黄金将有条件认购赤峰黄金约3.11亿股H股认购股份,认购价为每股30.19港元,所得款项净额预计约为92.92亿港元,将用于公司业务营运及未来发展。

公告指出,待股份转让及战略投资均完成后,紫金集团将合计持有赤峰黄金约5.72亿股股份(含2.42亿股A股及3.30亿股H股),占公司经扩大已发行股本的约25.85%,届时紫金集团将成为赤峰黄金单一最大股东。

公告表明,于股份转让完成日期,李金阳及浙江瀚丰不再持有任何股份,不再为股东。
3月19日早间,赤峰黄金突发公告称,公司3月18日晚间收到控股股东、实际控制人李金阳的通知,李金阳及其一致行动人正在筹划将所持公司股份进行转让的重大事项,该事项可能导致公司实际控制人发生变更。
公告称,上述事项仍处于洽谈阶段,存在不确定性。经申请,公司股票于3月19日上午开市起停牌,预计停牌时间不超过5个交易日。
停牌前最后一个交易日(3月18日),赤峰黄金A股收盘价为40.82元/股,总市值为775.7亿元。
截至发稿,紫金矿业、赤峰黄金股价大跌,赤峰黄金A股跌停,港股跌超24%,紫金矿业港股跌超5%,A股跌超4%。

据媒体报道,赤峰黄金由被誉为内蒙古四大富豪之一的赵美光于2005年创立,赵美光病逝后,妻子李金阳继承了其个人名下所有遗产,包括百亿市值的赤峰黄金。

赤峰黄金过往公告显示,截至2025年3月4日,李金阳直接持有公司1.90亿股,占公司总股本的10.02%;其一致行动人瀚丰创投持有公司5151.52万股,占总股本的2.71%,二者合计持股比例达12.73%。
延续丈夫的经营策略,李金阳多年来身居幕后,由职业经理人团队进行公司经营、资本层面运作。
在胡润百富榜的统计中,未在公司担任经营职务的李金阳,身家也从2022年的88亿元,上涨到2025年的110亿元。

官网显示,赤峰黄金业务版图覆盖中国、东南亚、西非三大区域,运营7座黄金与多金属矿山及1个资源综合回收项目。
1月5日晚,赤峰黄金发布业绩预告。公司预计2025年度实现归母净利润为30亿元到32亿元,同比劲增超70%。其中,第四季度盈利10亿元左右,创了单季度历史新高。
紫金矿业是一家在全球范围内从事金属矿产资源勘查和开发为主、上海A股(601899.SH)和香港H股(2899. HK)两地整体上市的大型跨国矿业集团。
紫金矿业2025年营业收入约3490.79亿元,同比增长14.96%;归属于上市公司股东的净利润约517.77亿元,同比增长61.55%;基本每股收益1.95元,拟每 10 股派发现金红利 3.8 元(含税)。
报告期,公司矿山产金89,577千克(2,879,959盎司),同比上升22.81%。产铜1,085,126吨,同比增长1.56%。产当量碳酸锂2.55万吨。产锌精矿含锌357,453吨,同比下降12.19%。产银438,955千克,同比上升0.72%;矿山产钼1.15万吨,同比上升23.72%;矿山产钨3,675 吨;生产铁精矿233万吨,同比上升16.81%;实现矿山产钴21吨,副产硫酸367.2万吨。
编辑|张锦河 向江林
校对|金冥羽

每日经济新闻综合自公司公告、公开信息

1本文为《每日经济新闻》原创作品。
2 未经《每日经济新闻》授权,不得以任何方式加以使用,包括但不限于转载、摘编、复制或建立镜像等,违者必究。