每经记者|张宏 每经编辑|何小桃 杨军
3月5日,《政府工作报告》(以下简称报告)发布。
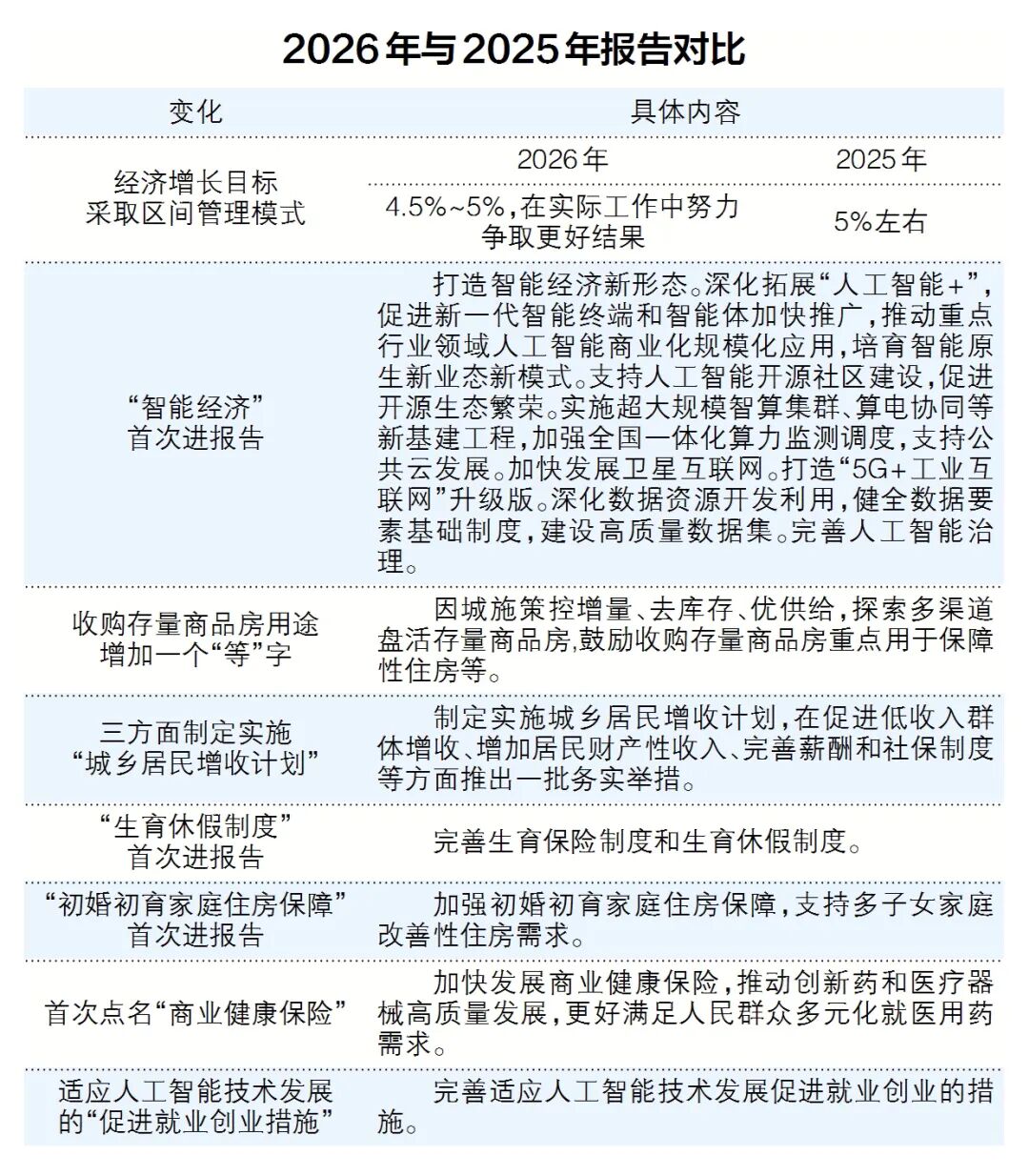
《每日经济新闻》记者注意到,有6个新提法被首次写进政府工作报告。
在产业政策方面,“智能经济”首次被写进报告,这是继农业经济、工业经济、数字经济之后,又一个以“经济”命名的产业形态。去年8月,国务院文件已经制定目标:到2030年,智能终端、智能体等普及率要超90%,智能经济要成为经济发展重要增长极。重点抓什么?报告点明了几个方向:超大规模智算集群、算电协同、公共云、卫星互联网。
报告还细化了制定实施城乡居民增收计划的一系列安排,包括在促进低收入群体增收、增加居民财产性收入、完善薪酬和社保制度等方面推出一批务实举措。
此外,保障和改善民生篇幅比以往更长,共六个自然段。涉及“加强初婚初育家庭住房保障”“完善生育休假制度”“完善适应人工智能技术发展促进就业创业的措施”“商业健康保险”。
医疗方面,首次点名商业健康保险,要推动创新药和医疗器械高质量发展,更好满足人民群众多元化就医用药需求。
就报告内容,有关人士向《每日经济新闻》记者(以下简称NBD)进行了解读。

NBD:报告提出,今年发展主要预期目标是:经济增长4.5%~5%,在实际工作中努力争取更好结果。与去年的“5%左右”相比,这个区间设定释放了什么考量?
中泰证券研究所政策团队首席分析师杨畅:上述目标的调整,至少释放了两重含义,第一,面对外部形势的不确定性,对国内经济增长具有一定的压力,适度下调增长目标,有利于避免精力分散,能够聚焦高质量发展的目标导向,在推动结构转型和发展新质生产力上保持力度;第二,采取区间管理的模式,2025年“左右”的提法具有相对更大的弹性空间,而“4.5%~5%”释放了强烈的区间管理的意愿,为经济增速划出了明确的底线,确保经济“稳”成为明确导向,也为增量政策的释放确定了相机抉择的观察信号。
NBD: “智能经济”首次写进报告,什么是智能经济?智能经济的发展思路和主要路径有哪些?
中国建投投资研究院研究员李浩: 智能经济是以人工智能为核心驱动力的新型经济形态,其通过数据、算力、算法,全面重塑生产、分配、交换、消费等经济活动各环节。智能经济的内涵包括三个层面:一是智能技术产业化,即AI、芯片、算力等形成独立产业集群;二是实体经济智能化,即对制造业、农业、服务业进行全方位智慧化改造;三是智能生态体系化,包括数据要素流通、人机协同新模式以及与之相适应的治理体系。
智能经济发展的核心思路在于坚持把实体经济作为主战场,通过技术突破、基建支撑、生态构建实现“三轮驱动”。主要路径包括:一是以“人工智能+”行动为抓手,推动AI在工业制造、医疗等重点行业规模化应用,培育智能原生业态,推广智能终端产品;二是以新型基础设施为底座,加快智算集群、算电协同、卫星互联网等建设,夯实算力支撑;三是以数据治理与开源生态为保障,健全数据基础制度,建设高质量数据集,支持开源社区发展,营造开放安全的产业环境。
NBD:智能经济的哪些产业可能蕴含巨大市场?
李浩: 当前智能经济的赋能效应正在持续释放,其催生的市场机遇不只是单一赛道的爆发,而是全产业链的系统性重塑。具体来看,以下三大领域蕴含巨大的市场潜力:
第一类是新一代智能终端与智能体。这是智能经济触达用户的直接载体,市场空间最直观。报告明确提出要“促进新一代智能终端和智能体加快推广”。这既包括了智能网联汽车、AI手机等消费级终端,也覆盖了具身智能机器人、智能医疗器械等产业级终端;特别是随着多模态技术和软硬件融合的成熟,未来的个人智能助理、企业数字员工等“智能体”有望像现在的手机App一样普遍,其背后的软件、模型和服务市场将是万亿元级蓝海。
第二类是“新基建”相关的底层技术与设施。这是智能经济的基础底座,需求确定且持久。报告部署的“智算集群”“算电协同”“卫星互联网”等工程,有望直接拉动三大细分领域:一是AI芯片与高性能服务器,尤其是高性能计算芯片、边缘计算芯片的需求将持续旺盛;二是算力基础设施与运营服务,包括智算中心建设、算力调度租赁及公共云服务等;三是卫星互联网全产业链,包括卫星制造、发射服务及地面设备等。
第三类是“智能原生”与深度赋能的行业应用。 这是智能经济创造价值的主战场,细分赛道众多。报告强调要“推动重点行业领域人工智能商业化规模化应用”。在智能制造业,智能工厂和工业大脑将成为刚需;在现代服务业,AI将深度融入金融风控、智慧物流、数字文旅等领域;在生物医药行业,AI辅助药物研发将极大提升研发效率。同时,数据要素本身也构成庞大产业,高质量数据集的开发、流通与交易以及数据安全和隐私计算服务,都将伴随智能经济的发展而快速增长。
NBD:报告还提出,要完善适应人工智能技术发展促进就业创业的措施。应该如何系统部署,以应对人工智能可能带来的就业增长与就业替代?政府在其中能够发挥什么作用?
李浩:应对人工智能带来的就业变革,关键在于如何构建适应性的就业支持体系,帮助劳动者实现从旧岗位到新岗位的价值切换。这需要政府、企业、社会和个人协同发力,而政府在其中应发挥引导、赋能、协调和兜底的关键作用:
一是建立就业风险监测预警机制。当前,AI替代正从低技能岗向中高技能岗蔓延,金融、法律、基础编程等领域首先受到影响。政府应当加快构建国家级的AI就业影响动态监测平台,对重点行业的岗位替代率、技能缺口等进行实时评估,定期发布风险报告。这能为政策干预和劳动者转型争取时间窗口,变被动应对为主动规划。
二是打造终身学习与技能重塑体系。技能错配是结构性失业的根源,在智能时代,政府更应加快推动教育体系与劳动力市场的深度协同,包括推动AI通识教育全民化;推行“技能银行”制度,建立个人终身职业技能账户,实现培训成果的累积与转换;大力推广“订单式”产教融合,确保培训内容与市场需求精准对接等。
三是探索设立社会转型成本分担机制。企业引入AI产生的效益应与全社会共享,不应将转型成本全部转嫁给劳动者,政府需推动建立多元化的成本分担机制。例如,可通过税收补贴、比例提取等形式,引导大规模使用AI替代人力的高自动化、高利润企业设立专项基金,用于被替代员工的转岗培训和过渡期生活补助,避免转型成本全部转嫁给劳动者。
四是完善适应新业态的制度保障。法律和制度必须跟上技术变革的步伐。一方面,应出台劳动关系处理指引,明确企业在AI替代岗位时必须履行的民主协商、转岗培训等程序性义务;另一方面,要完善新就业形态劳动者的社会保障,将灵活就业人员全面纳入保障范围;同时对转型困难群体提供公益性岗位托底,守住民生底线。
NBD:报告细化了制定实施城乡居民增收计划的一系列安排,包括在促进低收入群体增收、增加居民财产性收入、完善薪酬和社保制度等方面推出一批务实举措。为何报告从这三个方面着手作出安排?
中国社科院世界社保研究中心秘书长房连泉: 因为这是当前收入分配体制改革的三个重要方向,亦是完善国家收入分配体系的关键举措。
第一,促进低收入群体增收。这符合收入分配体系改革“提低、扩中、限高”的总体方向。低收入群体收入增加,有助于提升居民消费意愿,保障购买力。
第二,增加居民财产性收入。此举旨在进一步拓宽居民收入渠道,实现收入来源多元化。除工薪收入外,还包括土地、资产出租转让所得以及利息、投资等收益。财产性收入是未来除工资性收入和经营性收入之外,居民收入拓展的重要空间。
第三,完善薪酬和社会保障制度。这属于再分配调节机制。薪酬制度方面,需健全最低工资保护机制,推进薪酬分配体系改革;社会保障方面,应强化兜底保障功能,提高社保最低标准,包括提升居民基础养老金水平,以及加强对失业人员、低收入群体、残障人士等群体的收入保障。通过社会保障再分配机制,切实增加居民收入。
总的来说,这三个方面构成了收入分配与再分配体系的重要组成部分。
NBD:在促进低收入群体增收、增加居民财产性收入方面,政府可以做什么?
房连泉:在促进低收入群体增收方面,要扩大就业规模,保障就业稳定,为低收入群体提供公益性岗位等就业机会,积极拓展有保障的就业岗位,并适时提高最低工资标准。
在增加居民财产性收入方面,可以重点完善土地使用权出租、转让等相关制度。例如推进农村承包土地经营权出租、转让,探索农民宅基地使用权流转机制,以增加相关出租收益;同时,营造居民通过资产投资获取收益,如利息收入等环境,从而盘活居民存量资产,拓宽收入来源。
NBD:报告中关于房地产板块,在“鼓励收购存量商品房重点用于保障性住房”后面加了一个“等”字。收购存量商品房除了用于保障性住房,还可以有其他什么用途?
上海易居房地产研究院副院长严跃进:这个“等”字确实为存量商品房的用途打开了巨大的想象空间。我们可以从狭义和广义两个层面来理解它的深意。
从狭义的层面来看,它依然聚焦在“保障性住房”这个范畴内,指向的是保障性住房体系的丰富化与精细化。除了我们常说的保障性租赁住房和公租房外,它还可以细分为人才公寓、青年公寓,甚至是一些地方探索的专家公寓,以及为城市建设者和管理者提供的“一张床、一间房”等。这些都是“保障”二字的应有之义,本质上是根据不同人才和群体的需求,提供更精准的住房支持。特别是人才公寓这类产品,既能满足居住需求,又能通过可租可售的灵活方式,帮助城市留住人、留住心。
从广义的层面来看,这个“等”字就远不止“住”这么简单,它其实是在鼓励各地打开思路,探索存量房产的跨界融合与功能再造。结合各地已有的探索经验,我们可以看到几个很有趣的方向:
与公共服务配套结合:比如深圳就明确提出将收购的存量商品房用作高校宿舍,解决了大学扩招后的住宿压力。再比如,可以改造成“高校毕业生求职公寓”,为初来乍到的年轻人提供一个温暖的落脚点;或者是职工宿舍,解决周边企事业单位的通勤和住宿难题。
与社会民生需求结合:随着老龄化加深,我们可以探索将部分房源改造为养老服务设施或健康公寓;在医院周边的存量房,则可以针对病患家属这类特殊群体,打造短期的“陪护住房”,既解决了他们住酒店贵、租房难的问题,又盘活了闲置房源。
与市场新业态结合:现在短剧拍摄、直播电商等新业态非常活跃,它们对场地有大量需求。小区里的空置房、闲置的商铺,能不能改造成摄影棚、共享直播间?这是在探索房子作为“生产工具”的新价值。
与区域经济特点结合:郊区市场的思路又不一样。收购过来的房子,可以对接周边外卖小哥、快递物流人员的集中住宿需求,为他们提供价格实惠、配套齐全的居住空间。甚至像郑州之前探索的,把闲置房源盘活成具有地方特色的文旅民宿,也是很好的尝试。
所以说,这个“等”字写在报告里,是为了行文简洁,但落到各地的实践中,就绝对不能“简写”。它其实是一张需要各地自己去填充的答卷——只有根据本地的人口结构、产业需求和发展阶段,不断去挖掘、去创新,才能真正把这批存量资产盘活,发挥出最大的社会效益和经济效益。这才是“收购存量商品房”后半篇文章最核心的内容。
NBD:如何理解报告首次提及“加强初婚初育家庭住房保障,支持多子女家庭改善性住房需求”?
严跃进:这可以从两个层面进行理解:
第一,“加强初婚初育家庭住房保障”,首次明确将初婚初育群体纳入重点支持范围。这一群体往往对应着真实的刚需住房需求,从住房保障层面给予倾斜,为今年的保障房工作提供了新的方向。初婚初育家庭在当前阶段尤其需要政策托举,预计各地今年将围绕这一群体积极研究并落实相应的支持举措。
第二,“支持多子女家庭改善性住房需求”,延续并强化了近年来部分城市对多子女家庭的倾斜政策。此前已有不少城市在购房贷款等方面对多子女家庭给予支持,而此次从国家层面加以明确,释放出更为积极的政策信号。
总体而言,报告中同时提及“初婚初育家庭”和“多子女家庭”两类群体,体现了从生育支持和人口发展角度出发的政策考量。可以预见,接下来在金融支持、住房公积金、购房税费减免等方面,将会有针对性地出台更多细化政策。特别是对“初婚初育家庭”的关注,意味着各地在政策重心上将进一步向源头支持倾斜,这也是今年住房政策中一个值得关注的亮点。
NBD:报告在“更大力度保障和改善民生”段落提出要完善生育休假制度,记者查阅过往20年的报告发现,这是近年来“生育休假制度”第一次出现在《政府工作报告》中。现有“生育休假制度”有哪些需要完善的地方?
知名经济学家、工信部信息通信经济专家委员会委员盘和林:就此来说,问题包括:产假地区落实不均衡,城乡、职业间落实不均衡,农村及非正规就业女性常无法享受生育津贴;企业承担生育假成本,负担过重;性别不平等,男性生育假较少,甚至没有;配套措施不足,很多女性不敢请生育假甚至不敢生育,怕丢工作。
可通过以下手段完善:抓落实,要将生育休假制度化、规则化、强制化;多元共担成本,比如政府给予一定补贴;扩大政策覆盖范围,将灵活就业女性、农村女性纳入进来;加强执行与监督体系建设,督促企业履行社会责任。
NBD:报告首次点名“商业健康保险”,提出要推动创新药和医疗器械高质量发展,更好满足人民群众多元化就医用药需求。当前“商业健康保险”的市场普及度如何?
资深医保专家田浩伶:从商业健康险行业披露数据看,2025年12月我国商业健康险原保险保费收入达9773亿元,虽然较过去10年年复合增长率超20%,仍未破万亿元大关,离目标仍有一半缺口。商业健康险仍待发力。其中存在以下问题:
人群覆盖不均:当前商业健康险参保人群以中青年群体居多,60岁以上老年群体参保率不足20%,带病体人群保障覆盖率更低;
产品结构单一:目前在售医疗保险产品超过1.1万个但针对高端医疗、长期护理、特药保障等细分需求的产品供给明显不足;
保障深度有限:商业健康险赔付占卫生总支出比重较低,对基本医保的补充支撑作用尚未充分发挥。
NBD:这一险种的普及必要性与难度在哪里?
田浩伶:就普及必要性来说,其是我国多层次医保体系的核心支柱。商业健康险的普及,是我国医疗保障体系从“广覆盖”向“高质量”转型的必然要求。
补位基本医保的“保障缺口”:基本医保遵循“保基本”原则,目录外费用、高端诊疗服务、特药耗材等均不在保障范围内,商业健康险可通过定制化产品覆盖这些需求,满足群众多元化就医选择;
承接医药创新的“支付功能”:创新药械研发投入大、周期长,基本医保受基金承受能力限制,无法全部纳入目录。商业健康险可通过与药企谈判、建立创新药支付机制,为创新成果转化提供市场化支付渠道,推动医药产业高质量发展;
构建风险分担的“多元格局”:随着人口老龄化加剧,慢性病、失能失智等长期医疗支出风险持续上升,仅靠基本医保难以应对。商业健康险可通过精算定价实现风险分散,减轻政府和家庭的医疗负担。
普及难点包括:
健康险产品仍需多方面打磨:群众对低成本、广覆盖的健康险需求是强烈,但由于缺乏对产品的了解不够深入、特定群体产品如老年群体、带病体人群等产品缺位,导致产品出现断层,要么产品类似,要么定价过高或出现保障产品不足。
健康险和医疗费用报销的快速报销可及性有待提升:商保创新药目录落地后,院内医保商保一站式结算是否能普及开展,院内患者需求创新药耗能否快速触达等需要细化完善。
跨部门脱敏数据如何赋能商业险的发展:商业健康险产品需要多部门的数据支撑,才能科学的做好产品定价及风控管理,需要多部门合作赋能健康险产品的升级迭代。
总的来说,商业健康险是构建多层次医疗保障体系的系统性工程。医保保基本保障稳,商保补缺口空间大,加快协同高效发展是方向。
记者|张宏
编辑|何小桃 杨军 杜恒峰
校对|段炼

|每日经济新闻 nbdnews 原创文章|
未经许可禁止转载、摘编、复制及镜像等使用
1本文为《每日经济新闻》原创作品。
2 未经《每日经济新闻》授权,不得以任何方式加以使用,包括但不限于转载、摘编、复制或建立镜像等,违者必究。