每经编辑|黄胜
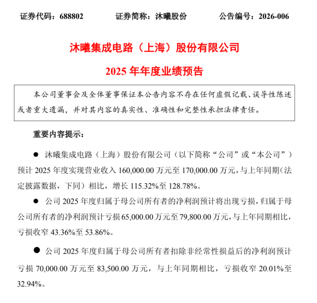
1月27日晚间,沐曦股份(688802.SH)发布业绩预告。得益于产品及服务获得下游客户的广泛认可与持续采购,公司预计2025年度实现营业收入16.00亿元至17.00亿元,与上年同期相比,增长115.32%至128.78%。

公告显示,2025年度,沐曦股份坚持“1+6+X”发展战略,加大市场开拓力度,不断提升公司在高性能GPU行业的市场地位和影响力,推动人工智能技术与千行百业深度融合。凭借优越的产品性能及完善的软件生态,公司产品及服务获得下游客户的广泛认可与持续采购,报告期内收入规模较上年同期实现显著增长。
同时,沐曦股份的股份支付费用较上年同期有所减少,该项因素对公司利润产生正向影响,降低公司亏损幅度,使得公司经营业绩呈现减亏向好的发展态势。
沐曦股份预计2025年度实现营业收入16.00亿元至17.00亿元,与上年同期相比,将增加8.57亿元至9.57亿元,增长115.32%至128.78%;预计2025年度归母净利润为亏损6.50亿元至7.98亿元,与上年同期相比,将减少亏损6.11亿元至7.59亿元,亏损收窄43.36%至53.86%。
同日,沐曦股份推出了全新GPU品牌与产品线——曦索X系列。该系列GPU专为科学智能场景深度优化,旨在以计算能力赋能前沿科研领域,推动传统科学计算与人工智能驱动的科研新范式融合发展。
随着曦索X系列的推出,沐曦股份完成了在AI推理、AI训练、图形渲染、科学智能四大主流算力赛道的产品矩阵全覆盖。
去年12月17日,沐曦股份正式登陆科创板,成为继摩尔线程后又一家上市的国产GPU龙头。首日上市,公司股价一路狂奔,收盘时涨幅高达692.95%。
截至今日收盘,沐曦股份股价报572.18元/股,最新市值2289.3亿元。

每日经济新闻综合公开消息
免责声明:本文内容与数据仅供参考,不构成投资建议,使用前请核实。据此操作,风险自担。
封面图片来源:每日经济新闻
1本文为《每日经济新闻》原创作品。
2 未经《每日经济新闻》授权,不得以任何方式加以使用,包括但不限于转载、摘编、复制或建立镜像等,违者必究。