每经记者|孔泽思 每经编辑|许绍航 魏文艺
历经数年,英威腾(SZ002334,股价9.03元,市值74.29亿元)追偿业绩补偿款维权案迎来终审胜诉。
1月5日晚间,英威腾公告称,公司于2025年12月31日收到广东省高级人民法院出具的《民事判决书》。根据《民事判决书》,深圳市瀚瑞德创新投资有限公司(以下简称“瀚瑞德公司”)应在判决发生法律效力之日起十日内,向英威腾支付6499.88万元及相应期限内利息。

图片来源:英威腾公告
不过,《每日经济新闻》记者(以下简称“每经记者”)注意到,瀚瑞德公司早在2019年1月已完成注销。1月6日上午,英威腾相关工作人员回复每经记者称,赔款要看瀚瑞德公司股东是否还有可执行资产等,公司一直在努力推动(追款)。

英威腾这起维权案件,源于数年前的收购事项。
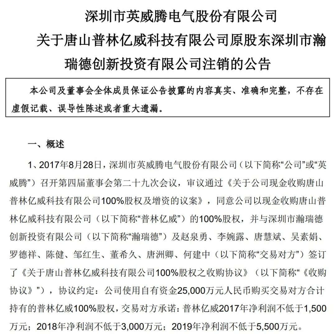
2017年,英威腾主要产品涵盖工业自动化和能源电力领域。当年8月,公司公告拟以2.5亿元收购专注于新能源汽车电机研发生产的唐山普林亿威科技有限公司(以下简称“普林亿威”)100%股权。
英威腾彼时表示,普林亿威与多家新能源汽车整车企业和平台紧密合作,在市场渠道方面与英威腾产品终端客户具有高度一致性,能够更好地发挥协同优势。
在2017年交易时,普林亿威原股东瀚瑞德公司和多个自然人(瀚瑞德公司原持股比例为53.25%)做出业绩承诺:普林亿威2017年净利润不低于1500万元,2018年净利润不低于3000万元,2019年净利润不低于5500万元。
2018年6月,英威腾公告称,由于市场情况等变化,普林亿威的产品销售在2018年及未来可能存在较大波动。据此,英威腾对普林亿威收购价调整为1.5亿元。业绩承诺也同步变更,原股东承诺普林亿威2017年至2020年净利润总额不低于5500万元。
到了2019年5月,英威腾公告称,发现瀚瑞德公司当年1月就在工商管理部门完成注销,且瀚瑞德公司股东在注销前、注销后均未履行告知义务。若普林亿威业绩承诺期净利润未达到考核目标,英威腾向瀚瑞德公司追索业绩补偿款将受到影响。同年,英威腾在深圳对瀚瑞德公司提起诉讼。

图片来源:英威腾公告

业绩承诺期结束后,英威腾担忧的情况还是发生了。
2021年3月,英威腾公告称,公司指定会计师事务所出具的审计报告结果表明,普林亿威2017年至2020年净利润未达到5500万元。且在2018年度、2019年度,英威腾已对投资普林亿威形成的1.28亿元商誉全部进行了计提减值。
此案件经多次移送和立案后,2022年9月,英威腾公告称,深圳市中级人民法院作出判决:被告瀚瑞德公司应于判决生效之日起十日内,向英威腾支付违约金23万元及行政处罚9.3万元,英威腾要求被告支付3亿余元业绩补偿款的请求被驳回。
面对这一判决,英威腾提起上诉。2025年12月31日,英威腾收到广东省高级人民法院出具的《民事判决书》:瀚瑞德公司应于判决发生法律效力之日起十日内,向英威腾支付6499.88万元及利息(利息从2022年1月16日起至实际清偿之日止,按一年期贷款市场报价利率(LPR)计算)。
不过,每经记者注意到,英威腾在公告中表示,鉴于目前瀚瑞德公司无实际经营,执行结果存在不确定性。
1月6日上午,每经记者以投资者身份致电英威腾,该公司相关工作人员表示,终审判决已经下来,补偿款也要看瀚瑞德公司股东是否还有可执行资产等,“公司一直在努力推动(追款)”。
记者|孔泽思
编辑|许绍航 魏文艺 杜恒峰
校对|何小桃

|每日经济新闻 nbdnews 原创文章|
未经许可禁止转载、摘编、复制及镜像等使用
1本文为《每日经济新闻》原创作品。
2 未经《每日经济新闻》授权,不得以任何方式加以使用,包括但不限于转载、摘编、复制或建立镜像等,违者必究。