公牛集团经典广告语“10户中国家庭,7户用公牛”被同行家的电器质疑误导宣传,称其“大字吹牛、小字免责”。公牛集团则认为家的电器销售人员发布视频贬低其产品,构成商业诋毁,要求删除视频、道歉并赔偿。12月18日,家的电器相关负责人回应每经记者称,纠纷已进入司法阶段,公司正在积极应诉,不便透露更多信息。
每经记者|王晶 每经编辑|魏文艺
“10户中国家庭,7户用公牛”,这句公牛集团(SH603195,股价42.43元,市值767.4亿元)的经典宣传语近日引发同行“吐槽”。
中山市家的电器有限公司(以下简称“家的电器”)以“大字吹牛,小字免责”质疑该广告语存在误导行为。随后,公牛集团以商业诋毁为由起诉家的电器,并索赔420万元。
12月18日下午,家的电器相关负责人回应《每日经济新闻》记者(以下简称“每经记者”)称,这起商业纠纷已经进入司法阶段,公司正在积极应诉,不方便透露更多信息。
打开公牛集团官网,可以明显看到其经典广告语“10户中国家庭,7户用公牛”,并特意将数字“10”和“7”字号放大,以此强化突出效果。
每经记者注意到,在该广告语下方有小字标注称:“数据来源:尚普咨询集团;覆盖全国(不包含港澳台)家用全渠道市场;基于行业专家调研、消费者调研与渗透率数据,得出:正在使用或曾经使用过公牛产品(电连接、墙壁开关插座、LED 照明、数码配件等)的家庭超过中国家庭总量的70%。统计时间为2021年1月1日至2024年12月31日;本声明于2025年8月完成调研。”

图片来源:公牛集团官网
据每经记者了解,此前家的电器多名销售人员在社交平台上发布视频称,公牛集团长期使用的宣传语“10户中国家庭,7户用公牛”存在误导性宣传,是“大字吹牛、小字免责”。
随后,公牛集团向家的电器发出律师函,指出家的电器销售人员发布视频的行为是职务行为,相关视频在内容上将双方产品进行非对称性对比,贬低公牛产品。并且家的电器销售人员的相关视频内容已经造成大面积传播,视频总数量将近300条,转发量和评论量均已经达到上万条。
公牛集团认为,家的电器的上述行为损害了公牛集团的商业信誉和商品声誉,导致其社会评价降低,其行为已经构成商业诋毁。公牛集团要求家的电器立即删除相关视频,并发布道歉声明,协商赔偿公牛集团的损失及合理维权支出。
据公开资料,公牛集团创立于1995年,2020年初登陆A股。公司深耕民用电工领域,已形成电连接、智能电工照明、新能源三大主营业务。公牛集团2025年半年度报告援引情报通数据显示,今年上半年,公司转换器、墙壁开关插座、新能源汽车充电桩、新能源汽车充电枪产品在天猫市场线上销售排名均为第一。
业绩方面,公牛集团2025年第三季度报告显示,今年前三季度,公司实现营业总收入121.98亿元,同比下降3.22%;归母净利润29.79亿元,同比下降8.72%。

图片来源:公牛集团2025年第三季度报告
围绕家的电器销售人员行为公司事先是否知情、是否属于职务行为,以及在公牛集团发出律师函后公司的应对策略,是否不认可尚普咨询第三方调研的数据等问题,12月18日下午,每经记者致电家的电器相关负责人。该负责人回应称,这起商业纠纷已经进入司法阶段,“公司正在积极应诉,不方便透露更多信息”。
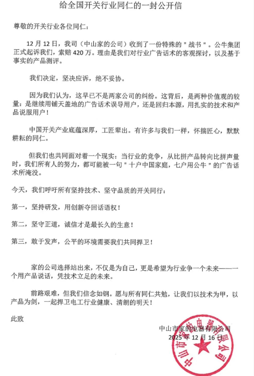
此外,每经记者注意到,12月16日,家的电器通过“家的电工”微信服务号发布《给全国开关行业同仁的一封公开信》。公开信称,公牛集团已正式起诉家的电器并索赔420万元。家的电器表示将“坚决应诉,绝不妥协”。

图片来源:家的电工服务号
家的电器在公开信中强调,这件事不只是两家公司之间的纠纷,而是两种价值观的较量——是继续用铺天盖地的广告话术误导用户,还是用技术和产品说服用户。“有许多与我们一样的(中国开关企业)默默耕耘,但共同面对着一个现实:当行业竞争从比拼产品转向比拼声量时,我们所有人的努力,都可能被一句‘10户中国家庭,7户用公牛’的广告话术所淹没。”
天眼查信息显示,家的电器成立于2007年,是一家以从事电气机械和器材制造业为主的企业。公司法定代表人为胡文章,注册资本3000万元,对外投资了10家企业,知识产权方面有商标信息62条,专利信息49条。
免责声明:本文内容与数据仅供参考,不构成投资建议,使用前请核实。据此操作,风险自担。
封面图片来源:视觉中国-VCG41N2205715024
1本文为《每日经济新闻》原创作品。
2 未经《每日经济新闻》授权,不得以任何方式加以使用,包括但不限于转载、摘编、复制或建立镜像等,违者必究。