11月3日晚,正推进新材料项目的亚星化学宣布停牌,筹划以发行股份及支付现金方式购买天一化学控制权,或同步收购其他股东股份并募集配套资金,预计构成重大资产重组及关联交易。天一化学股权分散,有24家股东,亚星化学仅与控股股东签意向协议。亚星化学自身经营承压、资金紧张,新项目投产急需资金,此次重组其资金和谈判筹码或受考验。
每经记者|彭斐 每经编辑|魏文艺
正在全力推进新材料项目建设的亚星化学(600319.SH,股价8.90元,市值34.51亿元)突然宣布停牌。
根据亚星化学11月3日晚间公告,该公司正筹划通过发行股份及支付现金的方式,购买山东天一化学股份有限公司(以下简称“天一化学”)的控制权,该事项预计构成重大资产重组及关联交易。
《每日经济新闻》记者(以下简称“每经记者”)注意到,亚星化学自身正面临着严峻的经营和资金压力。此外,亚星化学正处于“生产经营和新项目建设”的双主线工作中,公司多个新材料项目正处于建设关键期。亚星化学在2025年半年报及2024年年报中均坦言,项目建设需要大量资金投入和支持,公司存在“资金保障的风险”。
亚星化学同时提到“或同步收购其他股东所持标的公司股份”,而此次收购的目标公司天一化学股权结构相当分散,股东多达24家。而亚星化学目前仅在11月3日与标的公司的控股股东——山东天一控股集团股份有限公司签署了《投资合作意向协议书》。亚星化学在公告中亦表示,“本次交易对方的范围尚未最终确定”。
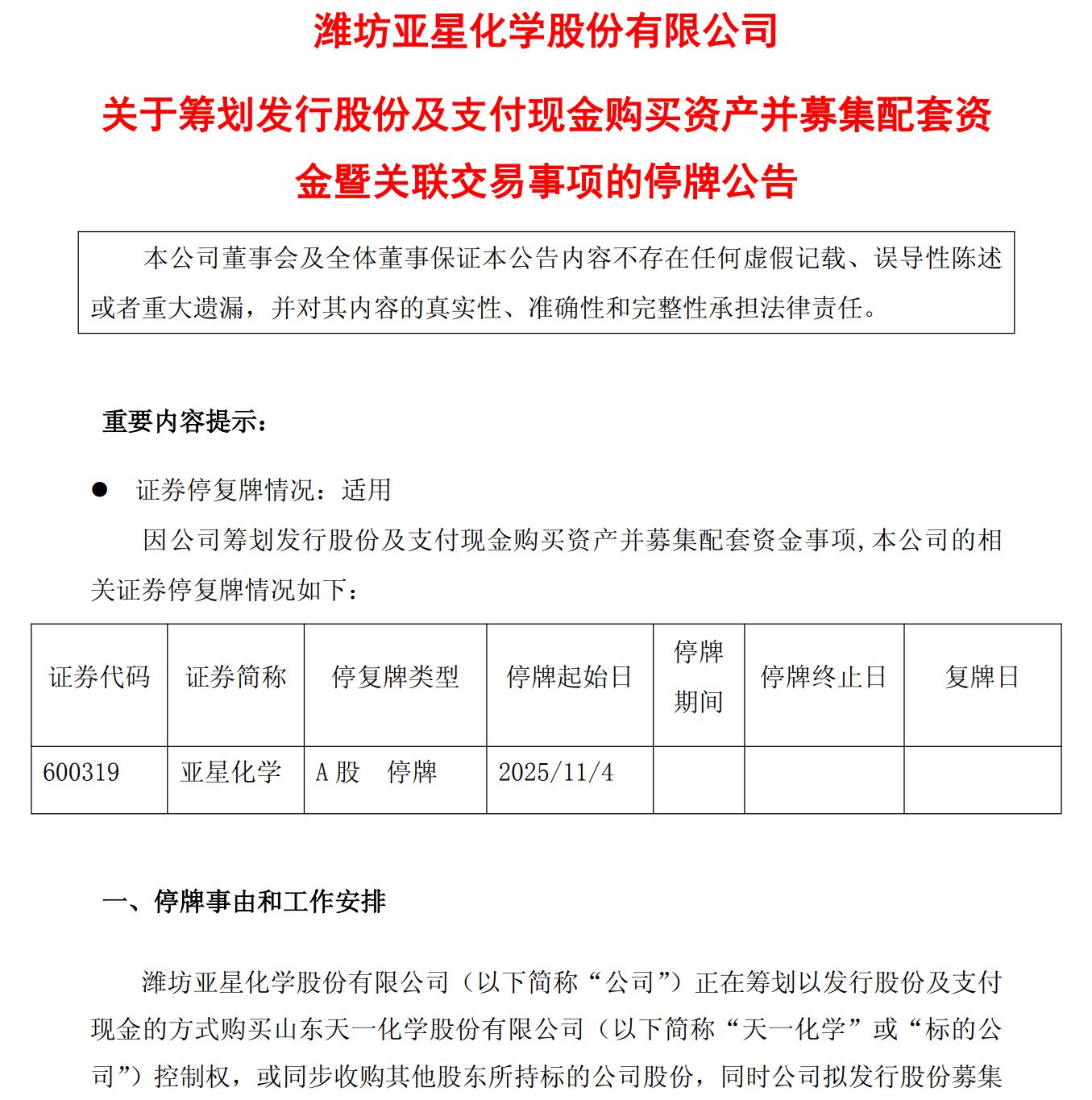
11月3日晚间,亚星化学发布《关于筹划发行股份及支付现金购买资产并募集配套资金暨关联交易事项的停牌公告》。公告显示,亚星化学正在筹划以发行股份及支付现金的方式购买山东天一化学股份有限公司的控制权,或同步收购其他股东所持标的公司股份,同时拟发行股份募集配套资金。

图片来源:亚星化学公告
经初步测算,本次交易预计构成重大资产重组,并构成关联交易。亚星化学在公告中强调,本次交易不会导致公司实际控制人的变更,不构成重组上市。
为维护投资者利益,避免对公司股价造成重大影响,经公司申请,公司股票自2025年11月4日开市起停牌,预计停牌时间不超过10个交易日。
公告披露了标的公司天一化学的基本情况。天一化学为其他股份有限公司(非上市),注册资本为8979.9364万元,注册地址位于潍坊滨海经济开发区。其经营范围包括化工产品生产(不含许可类化工产品)、危险化学品生产以及肥料生产等。
此次交易被认定为关联交易。公告显示,在天一化学的股东名单中,潍坊市华潍人才股权投资基金合伙企业(有限合伙)为亚星化学控股股东潍坊市城市建设发展投资集团有限公司(以下简称“潍坊市城投集团”)的权属企业。亚星化学在公告中表示,“公司拟协商收购其所持股份,本次交易将构成关联交易”。
尽管亚星化学启动了重大重组,但公告明确提示,本次交易尚处于筹划阶段,具体交易方案仍在商讨论证中,尚存在不确定性 。
最大的不确定性或许来自标的公司复杂的股权结构。公告显示,天一化学的股权结构高度分散,股东名册中共有24个股东。其中,山东天一控股集团股份有限公司(以下简称“天一控股”)为控股股东,持股比例为56.3625%。其余约44%的股份,分散在山东省高新技术创业投资有限公司、山东省新动能中化绿色基金合伙企业(有限合伙)、王彬等23家机构和个人手中。
虽然有拿下标的公司所有股份的想法,但亚星化学目前仅与天一化学的控股股东天一控股取得了初步共识。
根据公告,亚星化学已于2025年11月3日与天一控股签署了《投资合作意向协议书》,约定公司拟通过发行股份及支付现金方式购买其持有的天一化学股份,取得标的公司控制权。公司拟同步收购其他股东所持标的公司股份,进而确定本次交易对方范围。
但上述协议仅为“初步意向”,亚星化学在公告中坦承,协议为交易各方就本次交易达成的初步意向,本次交易的具体方案将由交易各方另行签署正式协议予以约定。
每经记者注意到,从公告披露的信息来看,亚星化学不仅要敲定与控股股东的正式协议,还可能需要面对剩余23家股东的退出诉求,谈判难度和复杂性不言而喻。
此外,亚星化学自身的经营状况也处于承压状态。
根据亚星化学最新发布的2025年第三季度报告,公司前三季度实现营业收入6.41亿元,同比下降2.53%;归母净利润为-1.44亿元。公司2024年年度报告显示,全年归母净利润为-9703.47万元。

图片来源:亚星化学2025年第三季度报告
更为关键的是,在业绩持续亏损的同时,亚星化学正处于转型的关键攻坚期,也面临着不小的资金压力。
亚星化学在2024年年报和2025年半年报中均提示了“资金保障的风险”。财报显示,2025年公司持续面临“生产经营和新项目建设”双主线工作,尤其是4.5万吨/年高端新材料(PVDC)项目、500吨/年六氯环三磷腈和500吨/年苄索氯铵产业化项目等即将建成投运,均“需投入大量资金予以保障”。
根据2025年三季报披露的最新进展,PVDC项目和六氯环三磷腈项目将于四季度内投运。而1.2万吨/年双氧水法生产水合肼项目,则因外部安全生产形势原因,“项目进度将有所延后”。
一方面是新项目投产急需资金,另一方面是公司盈利能力未明显改善。亚星化学坦言,公司正积极向有关部门申请加快搬迁补偿款的拨付进度(仍余约1.17亿元未拨付到位),并与融资机构对接,确保资金链安全。
在上述背景下启动重大资产重组,亚星化学的资金空间和谈判筹码,或许也将受到考验。
免责声明:本文内容与数据仅供参考,不构成投资建议,使用前请核实。据此操作,风险自担。
封面图片来源:视觉中国-VCG211277769701
1本文为《每日经济新闻》原创作品。
2 未经《每日经济新闻》授权,不得以任何方式加以使用,包括但不限于转载、摘编、复制或建立镜像等,违者必究。